您目前所在的位置: 首页-消防资讯-消防新闻

云南智慧消防:暴雨突袭 3人不幸溺亡!

时间:2023-09-01 编辑:云南玉净科技 来源:转载
8月29日晚间

暴雨突袭广东梅州
一辆搭载4人汽车被洪水冲入河中
车上一名成年男性获救
另外3人紧急送医后
已无生命体征
广东梅州五华县相关工作人员称
3人是姐弟
分别为20岁(女)、17岁(女)、15岁(男)

image.png

开学季到了

学生们陆续返校上课

台风“苏拉”来势汹汹

极端天气下

上学往返路上容易发生危险

image.png

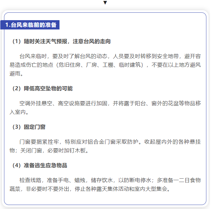
以上案例都与恶劣天气及其次生灾害有关

如今正是暴雨、洪涝、台风、泥石流等
自然灾害多发季
学生、老师、家长一定要
及时关注天气变化
下面一起学习避险知识
关键时刻能救命

image.png

image.png

image.png

image.png

image.png

image.png

image.png

image.png

image.png

image.png



除本站原创外,其它文章版权归原作者所有,如有侵权请立即与我们联系,我们将及时处理!